Energy Measurement ICs Provide Critical Metrics
Contributed By Electronic Products
2011-11-02
Energy harvesting is based on an array of microscale technologies that scavenge power from solar, vibrational, thermal, and biological sources. To design energy-efficient systems, particularly in the case of solar energy for residential or industrial applications, engineers must be able to measure energy use via solutions capable of delivering accurate results across a broad range of measurement parameters. This is especially true in networked systems with multiple nodes, since different nodes may have different harvesting opportunities. In a distributed application, the same end-user performance may be achieved using different workload allocations and different resultant energy consumptions.
Once largely the sole concern of utility meter designers, accurate measurement of energy use is now available to a broad range of engineers via highly integrated devices from IC manufacturers, including (alphabetically) Analog Devices, Maxim Integrated Products, NXP Semiconductors, Renesas, STMicroelectronics, and Texas Instruments.
A typical energy measurement signal chain comprises sensors for current and voltage, an analog front end, analog/digital conversion, and signal processor — along with an optional host processor to handle control, communications, and display functions (Figure 1). In applications requiring the utmost accuracy, performance, and functionality, designers often need to implement metering solutions using a combination of devices, each optimized for their role in this signal chain. For many applications, however, integrated devices that combine the entire measurement signal chain on a single device can offer a sufficiently robust solution.

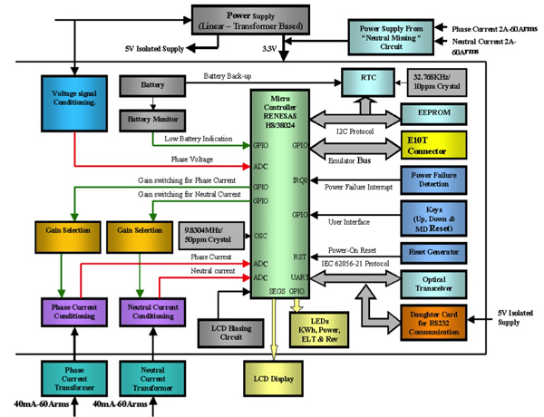
In its simplest form, engineers can use MCUs with on-chip analog-digital converters (ADC) such as Renesas' H8 MCU (Figure 2). Using a development kit such as the Renesas H8/38024 Starter Kit and Renesas-provided energy meter software, engineers can quickly implement a single-phase energy meter.

Ensuring reliable measurements can be problematic without special considerations for phase shifts introduced by the sensors collecting the voltage and current signals. For example, a current transformer can introduce phase errors of 0.1° to 0.3°, which must be corrected to ensure accurate power calculations. Devices built specifically for energy metering typically account for phase errors with on-chip features such as those in the STMicroelectronics STPM01. The STPM01 allows engineers to digitally calibrate these small phase errors by setting phase compensation values using the device's 4-bit phase calibration register (CPH).
Designed to measure active, reactive, and apparent power, the STPM01 is a single-chip, mixed-signal device that combines on-chip analog circuitry measurement and digital circuitry for analysis and control. The analog circuitry includes preamplifier and first-order sigma-delta ADC blocks, band gap voltage reference, low drop voltage regulator, while the digital subsystem comprises logic for system control, oscillator, hardwired DSP functionality, and a SPI interface. In standalone operation, the STPM01 provides signals through its power output pins MOP and MON to drive a stepper motor for controlling a roller counter that could be used to display measurement data.
Other integrated energy-measurement devices such as the Texas Instruments MSP430FE42 offer on-chip circuitry for controlling LCD displays. Along with a full 16-bit RISC CPU, the TI MSP430FE42x series includes the ESP430CE1 module — a specialized on-chip metrology engine. Designed to provide all the necessary circuitry needed for energy measurement, the ESP430CE1 module combines a hardware multiplier, three independent 16-bit sigma-delta ADCs, and an embedded signal processor, the ESP430.
Analog Devices includes an enhanced 8052 MCU core in its ADE5566 — an integrated energy-metering IC that combines the 8052 MCU with fixed-function DSP functionality, an analog front end and diverse peripherals including an LCD driver required to build a standalone electronic energy meter. The device's measurement core delivers active, reactive, and apparent energy calculations, as well as voltage and current rms measurements. In addition, the on-chip DSP functionality supports a variety of power line supervisory functions such as sag, peak, and zero-crossing measurement typically required in conventional energy meter applications. As with many of these single-chip energy-metering solutions, kits are available to help engineers evaluate the devices and accelerate new designs.
For its 78M6612 energy measurement IC, Maxim combines a high-performance, 8-bit 8051-compatible MCU with an independent 32-bit computation engine for performing the various calculations required for energy and power measurement (Figure 3). Also on-chip, the Teridian Single-Converter Technology measurement engine combines a 22-bit delta-signal ADC, four analog inputs, precision voltage reference, and digital temperature compensation. Along with 32-Kbyte flash memory, the device includes a comprehensive set of peripherals, including a full complement of on-chip timing functions, watchdog timer, UART interface, GPIOs, and LCD driver.

Maxim's 71M6531 is a system-on-chip (SoC) device intended for residential metering applications. The highly integrated device combines the features found on the 78M6612 energy measurement IC with additional capabilities such as robust tamper detection typically required in single- and dual-phase residential metering applications.
NXP offers its own highly integrated SoC for energy metering. The NXP EM773 is an ARM Cortex-M0-based, 32-bit energy-metering IC designed for smart-metering applications. The device includes 32 Kbyte flash and 8 Kbyte of SRAM for data, 25 GPIO pins, high-current output and sink pins, three general-purpose timers, programmable watchdog timer, serial interfaces, and multiple clock generation options. Although the EM773 does not include on-chip LCD drivers as with other devices in this class, NXP designed the device with a bidirectional I2C-bus controller that can be used for two-way chip-to-chip communications or one-way communications with receiver-only devices such as LCD drivers.
For energy measurement, the EM773 boasts a complete metrology engine that delivers a full range of IEEE Std. 1459-2010 measurements, including rms voltage, rms current, active power, apparent power, non-active power, power factor, fundamental reactive power, fundamental apparent power, fundamental power factor, non-fundamental apparent power, and current total harmonic distortion. The device achieves one percent accuracy while automatically performing calculations without CPU intervention.
As companies respond to increased demand for energy efficiency and try to determine whether the best approach for a given application is through traditional or alternative-energy means, the need for precise, readily available energy measurement devices grows in importance. Integrated devices such as those mentioned above offer a cost-effective solution. More information can be found by using the provided links to product pages on the DigiKey website.
Disclaimer: The opinions, beliefs, and viewpoints expressed by the various authors and/or forum participants on this website do not necessarily reflect the opinions, beliefs, and viewpoints of DigiKey or official policies of DigiKey.


